
做爱视频 转发辽宁省人民政府关于机关事业单位工作人员养老保险制度改革实施意见的通知
做爱视频
转发辽宁省人民政府关于
机关事业单位工作人员养老保险制度
改革实施意见的通知
抚政发〔2017〕16号
各县、区人民政府,沈抚新城、石化新城管委会,做爱视频
各部门、各直属单位:
现将《辽宁省人民政府关于机关事业单位工作人员养老保险制度改革的实施意见》转发给你们,请遵照执行。
做爱视频
2017年6月6日
辽宁省人民政府关于机关事业单位
工作人员养老保险制度改革的实施意见
辽政发〔2015〕48号
各市人民政府,省政府各厅委、各直属机构:
为贯彻落实《国务院关于机关事业单位工作人员养老保险制度改革的决定》(国发〔2015〕2号)、《国务院办公厅关于印发机关事业单位职业年金办法的通知》(国办发〔2015〕18号)精神,统筹城乡社会保障体系建设,结合我省实际,制定本实施意见。
一、改革目标和基本原则
(一)改革目标。
深入贯彻党的十八大、十八届二中、三中、四中全会精神和党中央、国务院决策部署,坚持全覆盖、保基本、多层次、可持续方针,以增强公平性、适应流动性、保证可持续性为重点,改革现行机关事业单位工作人员退休保障制度,实行社会统筹与个人账户相结合的基本养老保险制度,逐步建立独立于机关事业单位之外、资金来源多渠道、保障方式多层次、管理服务社会化的养老保险体系。
(二)基本原则。
——公平与效率相结合。既体现国民收入再分配更加注重公平的要求,又体现工作人员之间贡献大小差别,建立待遇与缴费挂钩机制,多缴多得、长缴多得,提高单位和职工参保缴费积极性。
——权利与义务相对应。机关事业单位工作人员要按照国家规定切实履行缴费义务,享受相应的养老保险待遇,形成责任共担、统筹互济的养老保险筹资和分配机制。
——保障水平与经济发展水平相适应。立足省情,合理确定基本养老保险筹资和待遇水平,切实保障退休人员基本生活,促进基本养老保险制度可持续发展。
——改革前与改革后待遇水平相衔接。立足增量改革,实现平稳过渡。对改革前已退休人员,保持现有待遇并参加今后的待遇调整;对改革后参加工作人员,通过建立新机制,实现待遇的合理衔接;对改革前参加工作、改革后退休人员,通过实行过渡性措施,保持待遇水平不降低。
——解决突出矛盾与保证可持续发展相促进。统筹规划、合理安排、量力而行,准确把握改革的节奏和力度,先行解决目前城镇职工基本养老保险制度不统一的突出矛盾,再结合养老保险顶层设计,坚持精算平衡,逐步完善相关制度和政策。
二、改革范围
(一)本实施意见适用于包括按照公务员法管理的单位、参照公务员法管理的机关(单位)、事业单位及其编制内的工作人员。
(二)参加机关事业单位养老保险的事业单位和人员,是指经机构编制部门批准设立纳入机构编制管理范围的事业单位和在编人员。对于应转企改制但尚未到位的事业单位,已参加企业职工基本养老保险的仍继续参加;尚未参加的,暂参加机关事业单位基本养老保险,待其转企改制到位后,按有关规定纳入企业职工基本养老保险范围。
三、基本养老保险基金筹集
(一)基本养老保险基金收入包括单位缴纳的基本养老保险费(以下简称单位缴费)、个人缴纳的基本养老保险费(以下简称个人缴费)和国家规定的其他收入。
(二)机关事业单位应向社会保险经办机构申报缴纳基本养老保险费。单位缴费比例为本单位缴费工资基数的20%;个人缴费比例为本人缴费工资基数的8%,由单位代扣。
(三)单位缴费工资基数为参加机关事业单位养老保险工作人员的个人缴费工资基数之和。机关单位(含参公管理的单位)工作人员的个人缴费工资基数包括:本人上年度工资收入中的基本工资、国家统一的津贴补贴(艰苦边远地区津贴、警衔津贴、海关津贴等国家统一规定纳入原退休费计发基数的项目)、规范后的津贴补贴(地区附加津贴)、年终一次性奖金。事业单位工作人员的个人缴费工资基数包括:本人上年度工资收入中的基本工资、国家统一的津贴补贴(艰苦边远地区津贴等国家统一规定纳入原退休费计发基数的项目)、绩效工资。
(四)个人工资超过当地上年度在岗职工平均工资300%以上的部分,不计入个人缴费工资基数;低于当地上年度在岗职工平均工资60%的,按当地在岗职工平均工资的60%计算个人缴费工资基数。
四、基本养老保险个人账户
(一)社会保险经办机构为参保缴费的机关事业单位工作人员建立基本养老保险个人账户(以下简称个人账户),全部由个人缴费形成。
(二)个人账户储存额只用于工作人员养老,不得提前支取,每年按照国家统一公布的记账利率计算利息,免征利息税。参保人员死亡的,个人账户余额可以依法继承。
五、基本养老金计发办法
(一)2014年10月1日后参加工作、个人缴费年限累计满15年的人员,退休后按月发给基本养老金。基本养老金由基础养老金和个人账户养老金组成。退休时的基础养老金月标准以当地上年度在岗职工月平均工资和本人指数化月平均缴费工资的平均值为基数,缴费每满1年发给1%。个人账户养老金月标准为个人账户储存额除以计发月数,计发月数根据本人退休时城镇人口平均预期寿命、本人退休年龄、利息等因素确定。
(二)对于2014年10月1日前参加工作、改革后退休且缴费年限(含视同缴费年限,下同)累计满15年的人员(以下简称“中人”),按照合理衔接、平稳过渡的原则,在发给基础养老金和个人账户养老金的基础上,再依据视同缴费年限长短发给过渡性养老金。为确保“中人”改革后保持待遇水平不降低,设立10年过渡期,过渡期内“中人”退休实行新老待遇计发办法对比,保低限高。具体为:新办法(含职业年金待遇)计发待遇低于老办法待遇标准的,按老办法待遇标准发放,保持待遇不降低;高于老办法待遇标准的,超出的部分,第一年退休的人员(2014年10月1日至2015年12月31日)发放超出部分的10%,第二年退休的人员(2016年1月1日至2016年12月31日)发放20%,依此类推,到过渡期末年退休的人员(2024年1月1日至2024年9月30日)发放超出部分的100%。过渡期后退休的工作人员执行新办法。
(三)2014年10月1日前已经退休的人员,继续按照国家和省规定的原待遇标准发放基本养老金,同时执行基本养老金调整办法。
机关事业单位离休人员仍按照国家统一规定发给离休费,并调整相关待遇。
(四)2014年10月1日后达到退休年龄但个人缴费年限累计不满15年的人员,其基本养老保险关系处理和基本养老金计发比照《实施〈中华人民共和国社会保险法〉若干规定》(人力资源社会保障部第13号令)执行。
六、基本养老金调整
(一)根据职工工资增长和物价变动等情况,国家和省统筹安排机关事业单位和企业退休人员的基本养老金调整,逐步建立兼顾各类人员的养老保险待遇正常调整机制,分享经济社会发展成果,保障退休人员基本生活。
(二)基本养老金调整办法由省人力资源社会保障厅、省财政厅按照国家统一政策制定并组织实施。
七、基本养老保险基金统筹层次
(一)机关事业单位基本养老保险基金实行统一预算、分级管理、省级调剂,逐步实现省级统筹。
(二)各做爱视频
要切实履行基本养老保险基金征收、管理和支付的责任,执行国家和省统一制定的机关事业单位基本养老保险制度和政策,统一基本养老保险缴费比例和缴费基数,统一基本养老金计发办法、统筹项目和基本养老金调整办法。
八、基金管理和监督
(一)机关事业单位基本养老保险基金单独建账,单独核算,执行国家规定的会计制度,与企业职工基本养老保险基金分别管理使用。
(二)机关事业单位基本养老保险基金实行严格的预算管理,纳入社会保障基金财政专户,实行收支两条线管理,专款专用。各级财政、人力资源社会保障、审计部门依法加强对机关事业单位基本养老保险基金收支、管理情况的监督,确保基金安全。
九、养老保险关系转移接续
(一)参保人员在同一统筹范围内的机关事业单位之间流动,只转移养老保险关系,不转移基金。
(二)参保人员跨统筹范围流动或在机关事业单位与企业之间流动,在转移养老保险关系的同时,基本养老保险个人账户储存额随同转移,并以本人改革后各年度实际缴费工资为基数,按12%的总和转移基金,参保缴费不足1年的,按实际缴费月数计算转移基金。转移后基本养老保险缴费年限(含视同缴费年限)、个人账户储存额累计计算。
十、职业年金制度
(一)机关事业单位在参加基本养老保险的基础上,应当为其工作人员建立职业年金。单位按本单位工资总额的8%缴费,个人按本人缴费工资的4%缴费。工作人员退休后,按月领取职业年金待遇。
(二)职业年金的具体办法按人力资源社会保障部、财政部有关规定执行。
十一、相关政策
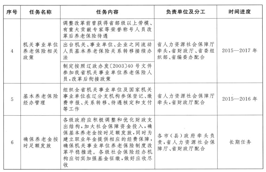
(一)改革后获得省部级以上劳模、有重大贡献的高级专家等荣誉称号的工作人员,在职时给予一次性奖励,退休时不再提高基本退休费计发比例,奖励所需资金不得从养老保险基金中列支。对于改革前已获得此类荣誉称号的工作人员,退休时给予一次性补贴,资金从原渠道列支。符合原有加发退休费情况的其他人员,按照上述办法处理。
(二)改革后按照国家、省有关政策和干部人事管理权限,经批准适当延长退休年龄的工作人员,继续参保缴费。其中年满70岁时仍继续工作的,个人可以选择继续缴费,也可以选择不再继续缴费。待正式办理退休手续时,按规定计发养老金待遇。
(三)对于改革前曾参加企业职工养老保险、改革后参加机关事业单位养老保险的工作人员,其参加企业养老保险的实际缴费年限应予确认,不认定为视同缴费年限,并与参加机关事业单位养老保险的实际缴费年限合并计算。其他情形视同缴费年限的认定,按照国家和省有关规定执行。在本人退休时,根据其实际缴费年限、视同缴费年限及对应的视同缴费指数等因素计发基本养老金。
(四)改革后对于符合纳入机关事业单位养老保险条件的在职人员,其改革前在机关事业单位符合国家和省规定连续计算的工作年限视同缴费年限,退休时按照有关规定计发待遇,其本人改革前参保缴费形成的个人账户本息,划转至改革后的本人职业年金个人账户,退休时该部分个人缴费本息不计入新老办法标准对比范围,一次性支付给本人;对于符合纳入机关事业单位养老保险制度改革并在改革前已参保的退休人员,其养老保险待遇按国家和省规定的退休费计发。各市在按省原有政策开展机关事业单位养老保险统筹期间形成的结余基金,并入改革后机关事业单位养老保险基金统一使用。
十二、确保养老金发放的筹资机制
(一)机关事业单位及其工作人员应按规定按月及时足额缴纳单位和个人应缴纳的养老保险费。各级社会保险经办机构应切实加强基金征缴,做到应收尽收。
(二)各级政府应积极调整和优化财政支出结构,加大社会保障资金投入,确保基本养老金按时足额发放,同时为建立职业年金制度提供相应的经费保障,确保机关事业单位养老保险制度改革平稳推进。
十三、社会化管理服务
(一)提高机关事业单位社会保险社会化管理服务水平,退休人员的基本养老金由社会保险经办机构统一实行社会化发放。
(二)各市要加强街道、社区人力资源社会保障工作平台建设,加快老年服务设施和服务网络建设,为退休人员提供方便快捷的服务。
十四、基本养老保险经办管理
(一)各市要根据机关事业单位工作人员养老保险制度改革的实际需要,加强社会保险经办机构能力建设,适当充实工作人员,提供必要的经费和服务设施。
(二)省人力资源社会保障厅会同有关部门负责省直机关事业单位以及中央国家机关及所属事业单位在辽宁分支机构的基本养老保险管理工作。
(三)各级社会保险经办机构应做好机关事业单位养老保险参保登记、缴费申报、关系转移、待遇核定和支付等工作。各市要按照国家和省统一制定的基本养老保险业务经办规程和管理制度,实现规范化、专业化管理,不断提高工作效率和服务质量。
十五、信息系统建设
(一)建设省级数据平台,集中部署机关事业单位工作人员养老保险信息管理系统,统一管理全省数据资源,通过专网支持全省业务经办,并统筹考虑与其他业务领域的信息共享和业务协同。
(二)各市要积极筹措信息系统建设配套资金,做好网络延伸和终端配置等配套工作,加强对信息技术人员和业务人员的培训。做好面向机关事业单位工作人员的加载金融功能的社会保障卡发行应用工作,实现人手一卡,并在养老保险业务经办中积极推进身份凭证和待遇领取应用。
十六、组织实施
(一)加强组织领导。改革机关事业单位工作人员养老保险制度,直接关系广大机关事业单位工作人员的切身利益,是一项涉及面广、政策性强的工作。各地区、各部门要充分认识此项改革的重大意义,切实加强领导,精心组织实施,严格按规定确定参保人员范围,编制外人员应依法参加企业职工基本养老保险。对于人员管理不规范的单位,要先按照有关规定进行清理规范,待明确人员身份后再纳入相应的养老保险制度。省人力资源社会保障厅要会同有关部门加强对改革工作的协调和指导,及时研究解决改革中遇到的问题。
(二)广泛开展宣传。各地区、各部门要组织各方面力量,按照全省统一要求宣传好机关事业单位养老保险制度改革的重大意义,准确解读各项政策,针对群众关切问题解疑释惑,正确引导社会舆论,营造有利于改革的良好氛围,动员全社会关心和支持改革工作,保证改革顺利实施。
(三)认真做好培训。省人力资源社会保障厅、省财政厅要制定工作计划,组织开展全省机关事业单位养老保险制度改革政策和经办管理培训工作。各地区、各部门要按全省统一要求,结合实际,集中组织开展不同层次的业务培训工作,帮助相关工作机构和人员全面、准确掌握政策和经办管理流程,提高贯彻落实的水平和业务能力。
本意见自2014年10月1日起实施。此前省政府公布的相关规定与本意见不一致的,以本意见为准。
本意见由省人力资源社会保障厅、省财政厅负责解释。
附件:1.个人账户养老金计发月数表
2.辽宁省机关事业单位养老保险制度改革重点工作任务分工表
辽宁省人民政府
2015年10月19日


